米兰milan官方网站
学校主页
English
首页
学院概况
学院简介
机构设置
现任领导
部门职责
师资力量
全院教师
名师风采
院内博导
院外博导
院内硕导
院外硕导
学科建设
人才培养
本科生专业
硕士研究生专业
博士研究生专业
教育教学
本科生培养
研究生培养
留学生培养
精品课程
科学研究
科研动态
科研成果
学术活动
校内学术交流
校外专家讲座
其他会议通知
双创平台
平台建设
超轻材料与表面技术教...
海洋特种材料工信部重...
基层学术组织
新材料与先进制造技术...
表界面科学与技术研究...
新能源材料与化学工程...
海洋资源与环境化工研...
生物医学材料与器件研...
实验教学与分析测试中...
对外交流
学生工作
学生活动
学生管理
奖助信息
创新创业
材化先锋
职等你来
联系我们
意见信箱
教育教学
本科生培养
研究生培养
留学生培养
精品课程
关于进一步规范博士研究生学位论文管理及学位授予流程的通知研院函〔2019〕15 号
发布者:
发布时间:2021-05-27
浏览次数:
1773
关于进一步规范博士研究生学位论文管理及学位授予流程的通知研院函〔2019〕15 号.pdf
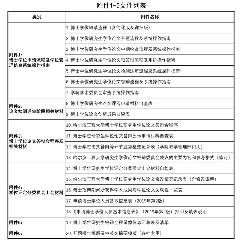
附件1-6文件.zip
附件7文件.zip