
01
学校概况

学校全称:
kaiyun登录中国入口登录
学校代码:
14600
办学类型:
民办全日制普通高等职业技术学校
办学层次:
高职 (专科)
办学形式:
全日制学历教育
kaiyun登录中国入口登录是经天津市人民政府批准、教育部备案成立的全日制民办高职院校,教育部第三批现代学徒制试点单位,天津市文明单位。学校坚持把“立德树人”作为根本任务,秉持“明德修身、术业专攻”的校训,发挥“企业办学,岗位培养”的独特优势,综合实力强,就业前景广。
学校坐落于国家级特色小镇——津南区葛沽镇,东临优美的滨海湖公园,西接国家职业教育改革创新示范区——海河教育园区。校园及各实训场地占地总面积26.85万平方米,建筑面积17.4万平方米;校外实训实践场地占地32.99万平方米。在市教育两委指导下,学校建设了思政课育人阵地——天津市学校思想政治理论课主题教室,占地9000余平方米。


注: 各省、市、自治区具体招生计划数以当地招生主管部门公布为准。
03
学历提升
国家职业院校技能大赛 >>>>
本科
天津市高职升本科考试 >>>>
本科
应征入伍退役完成学业 >>>>
本科
1.学生在校期间参加天津市及国家职业院校技能大赛,获得规定奖项的,可保送升本科学习;
2.大三期间参加天津市高职升本科考试录取后进入本科院校学习;
3.天津市高职(专科)退役大学生士兵免试专升本条件:
(1)从本市应征入伍的高职(专科)毕业生及在校生(含高校新生),退役后复学并按照学校有关规定完成高职 (专科
)学业,经有关单位严格按照规定的标准和程序审核后,免于参加全市统一组织的文化课考试,可申请参加相关高校的退
役大学生士兵免试专升本招生;
(2)在服役期间荣立个人三等功 (含)以上奖励的高职 (专科)毕业生及在校生 (含高校新生),按照学校有关规定完
成高职 (专科)学业,可免试推荐到市属普通高等学校本科相关专业学习;
4.在校学习期间参加学校组织的高自考本科相关专业学习,考核合格者可获得本科毕业证书。
04
外省学生落户政策
按照天津市人民政府办公厅《天津市高职院校外省市生源毕业生在津落户工作实施办法》(津政办法【2013】40号
)文件相关规定,天津高职院校的外省市毕业生可自愿申请天津落户。
05
校园风采

校园实景

天津市学校思想政治理论课主题教室

情景剧场

图书馆内景

图书馆一角

学生免费健身房

见习实训康复中心

宿舍场景(配备组合书桌床、空调、暖气)

金钥匙舒心屋、学雷锋标兵餐厅


家和万事兴——家风家教主题展馆
4
欧式风格超大规模汽车实训中心

信息工程智能化实训平台

空乘专业实训模拟

华为ICT大赛天津赛高职组云赛道三等奖

2021年全国汽车流通行业职业技能竞赛——营销师(汽车营销)二等奖(职工组)

学生光荣入伍
06
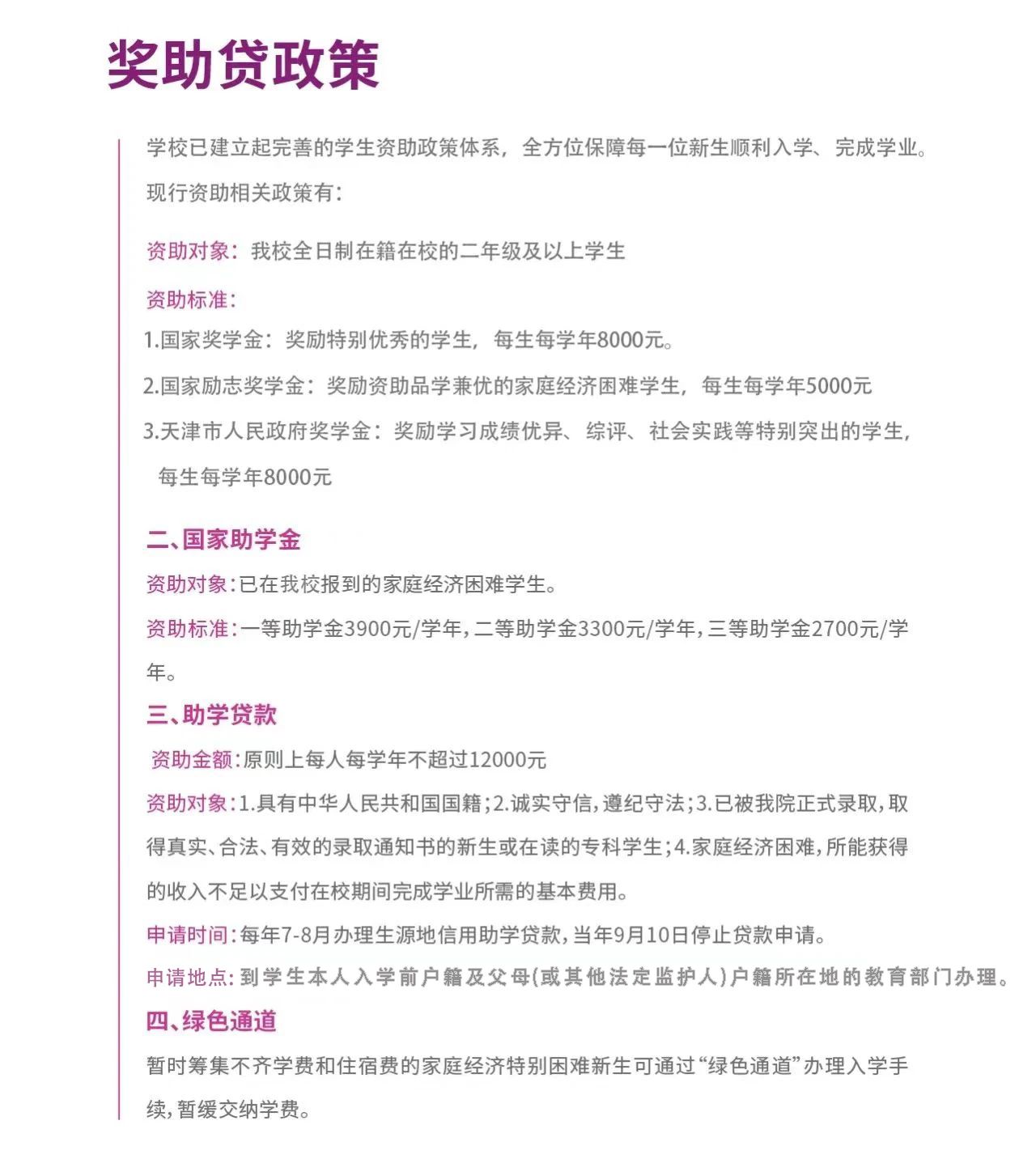
奖助贷政策、扶助措施


微信公众号
版权所有© kaiyun登录中国入口登录 津ICP备17008469号
违法和不良信息举报电话: 022-58553355 举报邮箱:jiwei@tqzyxy.com 举报平台: https://www.12377.cn